Ez az oldal sütiket használ!
VAS VÁRMEGYEI KATASZTRÓFAVÉDELMI IGAZGATÓSÁG
Veszély esetén hívja a 112-t vagy a 105-öt!
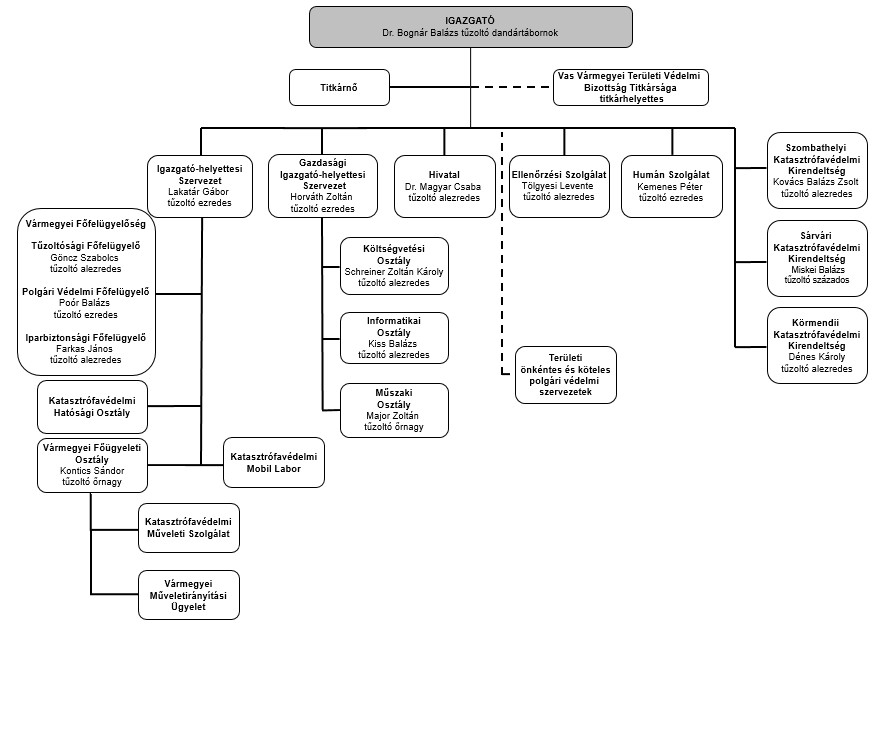
A Vas Vármegyei Katasztrófavédelmi Igazgatóság szervezeti felépítése
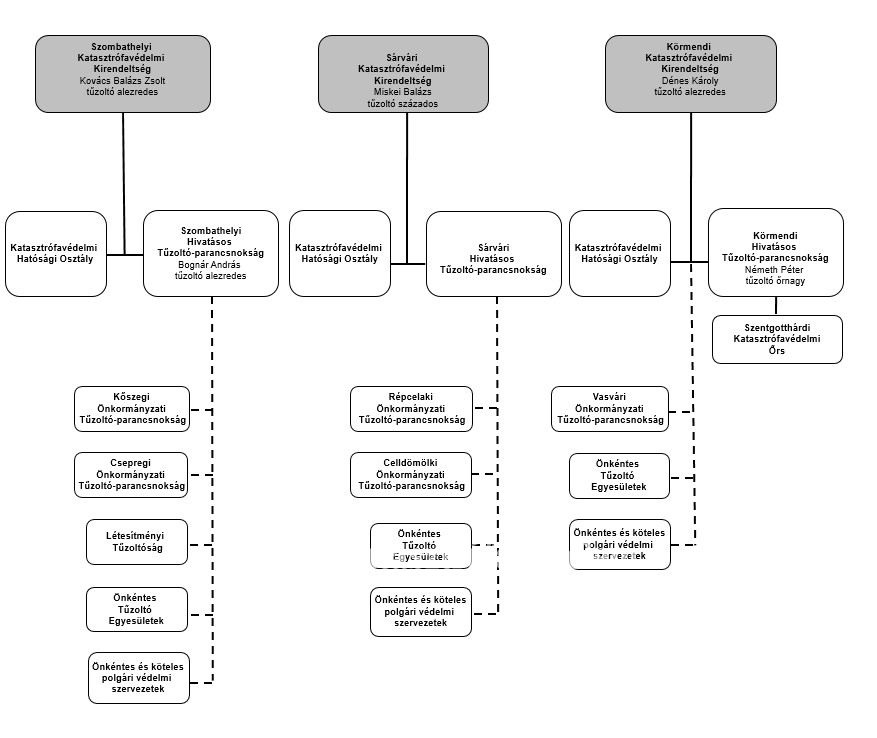
A Vas Vármegyei Katasztrófavédelmi Igazgatóság kirendeltségeinek szervezeti felépítése
Szervezeti ábrák
Kapcsolódó dokumentumok:
Alapító okirat (2025.05.19.)